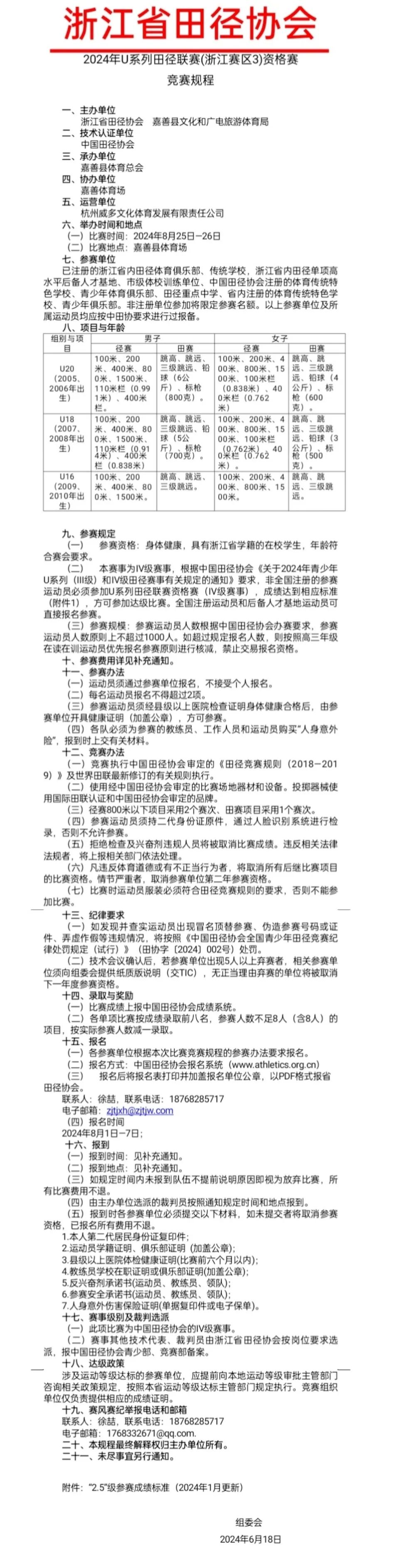
2024年U系列田径联赛(浙江赛区3)资格赛嘉善站 -
台州市田径协会
-
台州市田径协会
首页
通知公告
协会通知
协会公告
赛事管理
赛事报名
成绩下载
田径训练
专业训练
青少年训练
体育教育
裁判教练
教练员队伍
裁判队伍
学习园地
田径运动
马拉松
关于协会
关于协会
2024年U系列田径联赛(浙江赛区3)资格赛嘉善站
2024-07-25 16:46
附件:2.5级标准
版权所有: 台州市田径协会
浙ICP备2022019573号-1